Doctorado en Estudios Científico Sociales
ALICIA_DIAZ_WHATS_CTA3
Inicia tu proceso de admisión vía WhatsApp
ESTE_POSGRADO_DECS_CTA
Este posgrado
Desarrolla investigaciones y genera conocimiento nuevo sobre las desigualdades en escalas regional, nacional e internacional y aporta reflexiones críticas desde el horizonte de la sostenibilidad de la vida.

Dr. Jorge Federico Eufracio Jaramillo
Licenciado en Geografía y Ordenación Territorial por la UdeG, maestro en Estudios sobre la Región por El Colegio de Jalisco y doctor en Ciencia Social con Especialidad en Sociología por El Colegio de México. Miembro del Sistema Nacional de Investigadoras e Investigadores Nivel 1.
Sus áreas de investigación son la Sociología Política, Antropología Política y Geografía Política. Sus temas de investigación son sobre poder y territorio, acción política colectiva, movimientos sociales, derechos humanos (discapacidades y vejez), justicia y luchas por el reconocimiento.


CUERPO_ACADEMICO_DECS_CTA
Cuerpo académico
este doctorado
Ingresas a una universidad de excelencia académica que es considerada como la institución privada más importante de la región en la generación de conocimiento en Ciencias Sociales.
Accedes a convenios interinstitucionales de cooperación académica que permiten el intercambio universitario, las estancias de investigación, así como la relación con diferentes entornos de investigación.
Recibes acompañamiento de un cuerpo académico con reconocimiento nacional e internacional, con docentes adscritos al Sistema Nacional de Investigadoras e Investigadores (SNII) del Conahcyt.
subtitulo 01
parrafo 01
subtitulo 02
parrafo 02
Este posgrado es para ti
-
Muestren interés por comprender las desigualdades presentes en las sociedades contemporáneas y construir una mirada crítica desde el horizonte de la sostenibilidad de la vida.
-
Manifiesten capacidad analítica, crítica y reflexiva para sostener una interlocución académica y producir investigaciones de calidad.
-
Cuenten con disposición para integrarse a la vida académica de la universidad.
Ver más
-
Diseñar, formular, dirigir, realizar, comunicar y evaluar proyectos de investigación en ciencias sociales y humanidades, de forma compleja, interdisciplinaria y crítica.
-
Sostener una postura crítica frente a los planteamientos de la investigación en ciencias sociales, sus objetos, metodologías y pertinencia social.
-
Dar cuenta de los diferentes enfoques para el estudio de las desigualdades contemporáneas frente a la sostenibilidad de la vida.
-
Integrarte a las redes académicas especializadas, nacionales e internacionales, en tu campo de interés.
Ver más
-
Implementar herramientas teóricas y metodológicas para formular, dirigir, realizar y evaluar proyectos de investigación social con un alto nivel de excelencia académica.
-
Desarrollar proyectos multidisciplinarios y multisectoriales en los ámbitos académico, profesional y público.
-
Participar en el desarrollo de tu especialidad como integrante competente con reconocimiento de la comunidad científica respectiva.
LIIS_DECS_BL5
Líneas de Investigación e Incidencia Social
Definición
DEAM
DFH + DFiH
DESO
DESOJ
CIFOVIS + COINCIDE
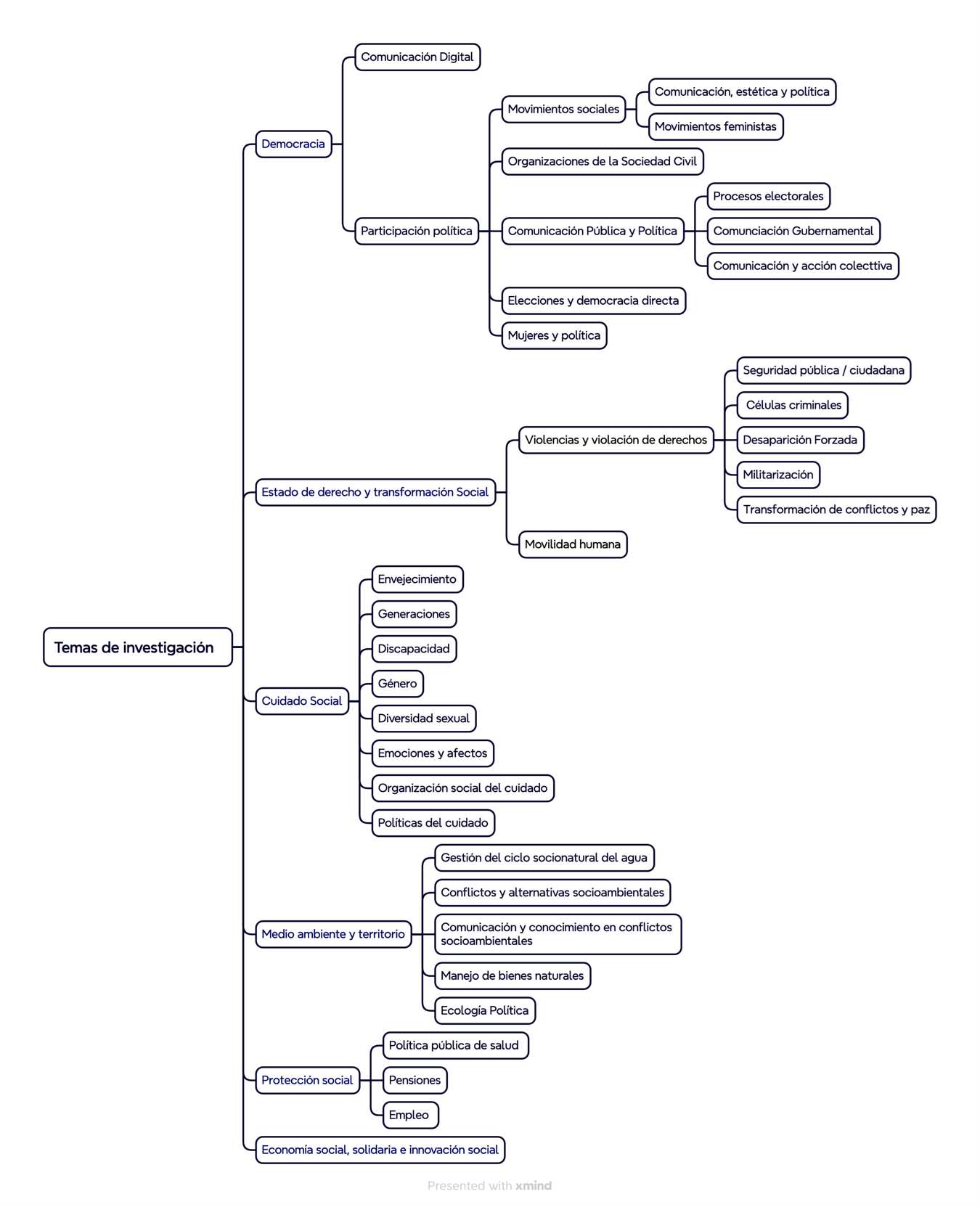
Las Líneas de investigación e incidencia social (LIIS) son los campos temáticos que caracterizan al programa. En ellas confluyen las trayectorias de profesores y estudiantes, desde una perspectiva sistémica de generación de nuevo conocimiento.
Este doctorado es un programa educativo interdisciplinario que se vincula con los programas de investigación de Economía, Administración y Mercadología (DEAM); Estudios Socioculturales (DESO); Estudios Sociopolíticos y Jurídicos (DESOJ); Formación Humana (DFH) y el Centro Interdisciplinario para la Formación y Vinculación Social (CIFOVIS).
Las líneas temáticas que agrupan la investigación de estas instancias son: Democracia; Estado de derecho y transformación social; Cuidado Social; Medio ambiente y territorio; Protección Social y Economía Social, Solidaria e Innovación Social.
DEAM - Departamento de Economía, Administración y Mercadología
Objeto del Programa de Investigación
El estudio de algunos de los problemas relacionados con el entorno económico, los territorios y sus implicaciones en la gestión de las MIPYMES. Específicamente, el objeto de estudio de este PI está centrado en el desarrollo empresarial de las micro, pequeñas y medianas empresas (MIPYMES), las dinámicas: tecnológica, innovadora y de emprendimiento implicadas en tal gestión y, su contribución a la satisfacción de las necesidades humanas, a partir del comportamiento de los consumidores y la sustentabilidad; tomando en cuenta el contexto de los condicionamientos socioeconómicos sobre todo este actuar de los agentes involucrados en los negocios.
Líneas del Programa de Investigación
- Estructura de producción, mercado de trabajo y escolariad.
- Financiación gubernamental-empresarial.
- Gestión de la innovación y el emprendimiento.
DFH - Departamento de Formación Humana
DFiH - Departamento de Filosofía y Humanidades
Objeto del Programa de Investigación
El estudio de la dimensión moral de la vida humana sobre fenómenos o rasgos prominentes de nuestra realidad social: el pluralismo, la desigualdad y el auge de una cultura técnica o tecnológica. El pluralismo requiere de un estudio cuidadoso acerca del desarrollo de las identidades personales y colectivas, sus diversas formas de expresión y los efectos que estas generan. La desigualdad social demanda un análisis de la justa convivencia humana. La presencia de una cultura técnica y tecnológica en el mundo actual hace necesaria la exploración acerca de las transformaciones socioculturales que ésta ha propiciado y que se manifiestan de manera privilegiada en el ámbito de las relaciones humanas, así como en la afectación del entorno natural que habitamos.
Líneas del Programa de Investigación
- Técnica y tecnología.
- Pluralismo social.
- Desigualdad.
DESO - Departamento de Estudios Socioculturales
Objeto del Programa de Investigación
El estudio de los sistemas y procesos de significación y de producción de sentido mediante los cuales se constituyen objetivamente y se expresan y desarrollan intersubjetivamente las identidades socioculturales. Su eje prioritario de estudio es el análisis de las transformaciones socioculturales y coloca como una prioridad analítica la relación entre cambio y continuidad social bajo la óptica de la producción de sentido, constitutivo esencial de la comunicación.
Líneas del Programa de Investigación
- Comunicación, conocimiento y ciencia.
- Comunicación pública y política.
- Comunicación y cultura socio-digital.
- Cuidado, género y emociones.
- Comunicación, estética y política.
DESOJ - Departamento de Estudios Sociopolíticos y Jurídicos
Objeto del Programa de Investigación
El estudio de la democracia y la justicia que se manifiesta en tres conjuntos de problemas particulares: a) la justicia, el derecho y la transformación social; b) la configuración de las violencias y los derechos humanos y c) la democracia, la gobernanza y las políticas públicas. Se busca entender la dimensión de cada fenómeno en particular, identificar algunas de sus causas y derivar algunas vías de solución.
Líneas del Programa de Investigación
- Violencias y vulneración de Derechos Humanos.
- Justicia, Derecho y Transformación Social.
- Democracia, gobernanza y políticas públicas.
CIFOVIS - Centro Interdisciplinario para la Formación y la Vinculación Social
COINCIDE - Centro Universitario de Incidencia Social
Objeto del Programa de Investigación
El estudio de las manifestaciones sociales de las desigualdades en sus dimensiones económica, política, social, cultural, ambiental, territorial y cognitiva. Estas desigualdades se concretan en las disparidades en la aplicación de la ley, en las formas de participación política, en el acceso a los bienes públicos y comunes; en las relaciones entre regiones, en la interacción con la naturaleza, en el disfrute a un medio ambiente sano; entre géneros, edades, nacionalidades y orígenes raciales y se imbrican poderosamente con las realidades económicas de la pobreza, la marginación, la miseria y la exclusión.
Líneas del Programa de Investigación
- Desigualdades ambientales.
- Desigualdades económicas.
- Desigualdades sociales.
- Desigualdades políticas.
Líneas de Investigación e Incidencia Social
Las Líneas de investigación e incidencia social (LIIS) son los campos temáticos que caracterizan al programa. En ellas confluyen las trayectorias de profesores y estudiantes, desde una perspectiva sistémica de generación de nuevo conocimiento.
Este doctorado es un programa educativo interdisciplinario que se vincula con los programas de investigación de Economía, Administración y Mercadología (DEAM); Estudios Socioculturales (DESO); Estudios Sociopolíticos y Jurídicos (DESOJ); Formación Humana (DFH) y el Centro Interdisciplinario para la Formación y Vinculación Social (CIFOVIS).
Las líneas temáticas que agrupan la investigación de estas instancias son: Democracia; Estado de derecho y transformación social; Cuidado Social; Medio ambiente y territorio; Protección Social y Economía Social, Solidaria e Innovación Social.
DEAM - Departamento de Economía, Administración y Mercadología
Objeto del Programa de Investigación
El estudio de algunos de los problemas relacionados con el entorno económico, los territorios y sus implicaciones en la gestión de las MIPYMES. Específicamente, el objeto de estudio de este PI está centrado en el desarrollo empresarial de las micro, pequeñas y medianas empresas (MIPYMES), las dinámicas: tecnológica, innovadora y de emprendimiento implicadas en tal gestión y, su contribución a la satisfacción de las necesidades humanas, a partir del comportamiento de los consumidores y la sustentabilidad; tomando en cuenta el contexto de los condicionamientos socioeconómicos sobre todo este actuar de los agentes involucrados en los negocios.
Líneas del Programa de Investigación
- Estructura de producción, mercado de trabajo y escolariad.
- Financiación gubernamental-empresarial.
- Gestión de la innovación y el emprendimiento.
DFH - Departamento de Formación Humana
DFiH - Departamento de Filosofía y Humanidades
Objeto del Programa de Investigación
El estudio de la dimensión moral de la vida humana sobre fenómenos o rasgos prominentes de nuestra realidad social: el pluralismo, la desigualdad y el auge de una cultura técnica o tecnológica. El pluralismo requiere de un estudio cuidadoso acerca del desarrollo de las identidades personales y colectivas, sus diversas formas de expresión y los efectos que estas generan. La desigualdad social demanda un análisis de la justa convivencia humana. La presencia de una cultura técnica y tecnológica en el mundo actual hace necesaria la exploración acerca de las transformaciones socioculturales que ésta ha propiciado y que se manifiestan de manera privilegiada en el ámbito de las relaciones humanas, así como en la afectación del entorno natural que habitamos.
Líneas del Programa de Investigación
- Técnica y tecnología.
- Pluralismo social.
- Desigualdad.
DESO - Departamento de Estudios Socioculturales
Objeto del Programa de Investigación
El estudio de los sistemas y procesos de significación y de producción de sentido mediante los cuales se constituyen objetivamente y se expresan y desarrollan intersubjetivamente las identidades socioculturales. Su eje prioritario de estudio es el análisis de las transformaciones socioculturales y coloca como una prioridad analítica la relación entre cambio y continuidad social bajo la óptica de la producción de sentido, constitutivo esencial de la comunicación.
Líneas del Programa de Investigación
- Comunicación, conocimiento y ciencia.
- Comunicación pública y política.
- Comunicación y cultura socio-digital.
- Cuidado, género y emociones.
- Comunicación, estética y política.
DESOJ - Departamento de Estudios Sociopolíticos y Jurídicos
Objeto del Programa de Investigación
El estudio de la democracia y la justicia que se manifiesta en tres conjuntos de problemas particulares: a) la justicia, el derecho y la transformación social; b) la configuración de las violencias y los derechos humanos y c) la democracia, la gobernanza y las políticas públicas. Se busca entender la dimensión de cada fenómeno en particular, identificar algunas de sus causas y derivar algunas vías de solución.
Líneas del Programa de Investigación
- Violencias y vulneración de Derechos Humanos.
- Justicia, Derecho y Transformación Social.
- Democracia, gobernanza y políticas públicas.
CIFOVIS - Centro Interdisciplinario para la Formación y la Vinculación Social
COINCIDE - Centro Universitario de Incidencia Social
Objeto del Programa de Investigación
El estudio de las manifestaciones sociales de las desigualdades en sus dimensiones económica, política, social, cultural, ambiental, territorial y cognitiva. Estas desigualdades se concretan en las disparidades en la aplicación de la ley, en las formas de participación política, en el acceso a los bienes públicos y comunes; en las relaciones entre regiones, en la interacción con la naturaleza, en el disfrute a un medio ambiente sano; entre géneros, edades, nacionalidades y orígenes raciales y se imbrican poderosamente con las realidades económicas de la pobreza, la marginación, la miseria y la exclusión.
Líneas del Programa de Investigación
- Desigualdades ambientales.
- Desigualdades económicas.
- Desigualdades sociales.
- Desigualdades políticas.
PLAN_DE_ESTUDIOS_DOCTORADO_ESTUDIOS_CIENTIFICOS_CTA
Plan de estudios
EXPERIENCIA_POSGRADO_BT1

ITESO’s graduate programs are supported by a renowned academic faculty comprising leading experts in their fields, who are actively engaged in real-world projects that offer concrete solutions. The university boasts over 100 researchers, 79 of whom are affiliated with Mexico’s National System of Researchers (SNII). Some are also members of the Mexican Academy of Sciences.

Research at ITESO generates new, rigorous, and relevant knowledge focused on some of the region’s and country’s most pressing challenges. Areas of impact include human rights, access to justice, renewable energy, sustainable resource management, food security, mental health and well-being, quality education, data science, and public communication, among others. These programs aim to offer development alternatives, influence public policy, foster technological innovation, and promote socially impactful projects.

One of the key advantages of ITESO’s graduate programs is the opportunity for international academic exchange through alliances with the International Association of Jesuit Universities (IAJU), a global network of over 320 institutions. Additionally, programs supported by Conacyt offer research stays in Mexico and abroad for fieldwork, study, or the completion of research projects.

Sustainability is an institutional priority that drives research, education, and community engagement projects at ITESO. These initiatives aim to develop comprehensive, long-term strategies for ecosystem stewardship that are in harmony with local communities. ITESO’s campus is one of the most sustainable in the country, and among the few in the world with a protected forest on its grounds.

ITESO offers access to more than 100 specialized laboratories in areas such as nanotechnology, data science, food engineering, mechatronics, biotechnology, chemistry, systems, communication, multimedia, languages, nutrition, neuromarketing, arts, building technologies, and more. Facilities also include simulated courtrooms, exhibition spaces, mediation rooms, and audiovisual projection labs.

ITESO’s endowed chairs foster dialogue, critical thinking, and the exchange of ideas across sectors. They provide spaces for collaboration between academia, industry, and civil society, aimed at generating knowledge with high social impact. These initiatives also strengthen academic networks and support faculty and student mobility.

With more than 80 active academic journals and a robust catalogue of books, ITESO leads private universities in the region in scholarly publishing. Publications cover diverse disciplines, promote interdisciplinary collaboration, and are widely accessible—many available for free download online.

ITESO holds the most significant number of industry collaboration agreements among private universities in western Mexico. The university also offers dual-degree programs with institutions such as the University of Koblenz (Germany), Boston College, and Central Michigan University (USA).

ITESO’s library houses more than 640,000 physical volumes and 200,000 digital resources, including books, journals, blueprints, films, and a collection of rare and antique books. Open to the public, the library features reading rooms, exhibition spaces, a cinema, an agora, a material library, and collaborative workspaces.

ITESO offers expert consulting and support for businesses at all stages of development through the Center for Innovation and Technology Management, the High-Impact Social Innovation Center, and the University-Business Center. Graduate students engage in projects focused on entrepreneurship, innovation, business acceleration, solidarity economies, and fair trade alternatives.
Distinguished faculty
Research programs
Academic mobility
Sustainability
Computer systems
Endowed chairs
Publications
Partnerships
Library
Business & Entrepreneurship
ITESO’s graduate programs are supported by a renowned academic faculty comprising leading experts in their fields, who are actively engaged in real-world projects that offer concrete solutions. The university boasts over 100 researchers, 79 of whom are affiliated with Mexico’s National System of Researchers (SNII). Some are also members of the Mexican Academy of Sciences.
Research at ITESO generates new, rigorous, and relevant knowledge focused on some of the region’s and country’s most pressing challenges. Areas of impact include human rights, access to justice, renewable energy, sustainable resource management, food security, mental health and well-being, quality education, data science, and public communication, among others. These programs aim to offer development alternatives, influence public policy, foster technological innovation, and promote socially impactful projects.
One of the key advantages of ITESO’s graduate programs is the opportunity for international academic exchange through alliances with the International Association of Jesuit Universities (IAJU), a global network of over 320 institutions. Additionally, programs supported by Conacyt offer research stays in Mexico and abroad for fieldwork, study, or the completion of research projects.
Sustainability is an institutional priority that drives research, education, and community engagement projects at ITESO. These initiatives aim to develop comprehensive, long-term strategies for ecosystem stewardship that are in harmony with local communities. ITESO’s campus is one of the most sustainable in the country, and among the few in the world with a protected forest on its grounds.
ITESO offers access to more than 100 specialized laboratories in areas such as nanotechnology, data science, food engineering, mechatronics, biotechnology, chemistry, systems, communication, multimedia, languages, nutrition, neuromarketing, arts, building technologies, and more. Facilities also include simulated courtrooms, exhibition spaces, mediation rooms, and audiovisual projection labs.
ITESO’s endowed chairs foster dialogue, critical thinking, and the exchange of ideas across sectors. They provide spaces for collaboration between academia, industry, and civil society, aimed at generating knowledge with high social impact. These initiatives also strengthen academic networks and support faculty and student mobility.
With more than 80 active academic journals and a robust catalogue of books, ITESO leads private universities in the region in scholarly publishing. Publications cover diverse disciplines, promote interdisciplinary collaboration, and are widely accessible—many available for free download online.
ITESO holds the most significant number of industry collaboration agreements among private universities in western Mexico. The university also offers dual-degree programs with institutions such as the University of Koblenz (Germany), Boston College, and Central Michigan University (USA).
ITESO’s library houses more than 640,000 physical volumes and 200,000 digital resources, including books, journals, blueprints, films, and a collection of rare and antique books. Open to the public, the library features reading rooms, exhibition spaces, a cinema, an agora, a material library, and collaborative workspaces.
ITESO offers expert consulting and support for businesses at all stages of development through the Center for Innovation and Technology Management, the High-Impact Social Innovation Center, and the University-Business Center. Graduate students engage in projects focused on entrepreneurship, innovation, business acceleration, solidarity economies, and fair trade alternatives.
INVESTIGACION_ITESO_GENERALES_POSGRADOS_TESTIMONIO

Research at ITESO
“Universities are called to be places of possibilities — to open horizons through research and engagement”.
Arturo Sosa, SJ
ACTIVIDADES_DECS_BC6
OTROS_POSGRADOS_TITULO_GENERALES_POSGRADOS_BL3
Other graduate programs you may be interested in